unternehmensoptimierung
Value Stream Mapping
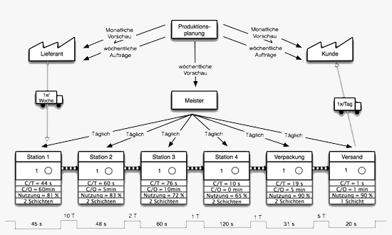
Lernen Sie Ihren eigenen Wertstrom zu sehen!
[ Zurück ]
Home
Philosophie
Konzepte
Workshops
Weniger ist mehr
Ablaufoptimierung
Rüstzeitreduzierung
Wertstromanalyse
Projekte
Suche
Weblinks
Kontakt
Glossar
Impressum
© 2007 to do! unternehmensoptimierung